完成单位:内蒙古自治区水利水电勘测设计院
内蒙古莫旗尼尔基渠首水电站(以下简称渠首水电站)工程拟建在尼尔基水利枢纽右岸输水洞下游内蒙古灌区渠首处,位于莫旗尼尔基镇境内,东经124°29′03″,北纬48°29′39″。距尼尔基镇2km。渠首水电站是莫旗“十三五”重点项目,也是呼伦贝尔市2017年重点工业项目,更是构建自治区“七业”同兴战略布局中发展新能源产业的重要内容。建设渠首水电站每年可提供730万度电力,补充一部分电力,而且更重要的是利用了可再生资源,节约煤炭消耗减少污染,保护了环境,同时对水利行业来说,水利工程是国民经济的基础设施,建设水电站是尼尔基灌区发挥水利工程综合功能的必需,从而发挥综合效应,对发展水利产业、发挥经济效益,有积极的作用。
本项目在咨询设计中采用了很多新技术、新工艺、新的设计理念,这些技术、方法对全国类似工程具有指导和示范作用、主要的新技术和新方法如下:
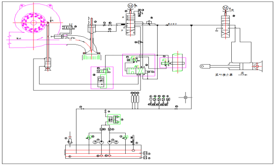
(1)采用泄压阀代替调压塔,节约投资,为全区首创。
当水电站突然甩负荷时,机组转速会迅速上升,引水管压力会急剧增大,会造成水轮机不可逆转的破坏或压力引水道爆管。传统的水电站在机组甩负荷时引起的压力波动采用调压塔进行保护,避免上述事故的出现。本次咨询工作中,我们创新性的采用水电站泄压阀代替调压塔,通过泄压阀的保护使水轮机的转速和压力不超过规范的允许值,从而保证水电站的运行安全,改成泄压阀后工程投资节约800万元。
此项技术为内蒙古地区首创,对全国类似工程具有指导和示范作用,对水电站机电技术的发展具有促进作用。泄压阀原理和过渡过程如下:


(2)水电站创新性的采用双速发电机,为全国首创。
通常水电站的发电机均只能在额定转速上运行,靠设备本身的能力不能变速运行,实际工程中由于水位、流量变化较大,不能变速的发电机和电动机难以满足需要。在此条件下,本工程创新性的采用双速电动机,即可满足两种转速运行的电动机。当电站水位、流量变化较大时采用双速电机即可满足使用要求,增加了运行范围,提高了设备的效率,降低设备的功率,提高了发电量,达到节能的效果。此项技术为全国首创。
(3)水轮机叶轮采用石英砂进行喷涂,增强抗汽蚀性,延长机组使用寿命。
转轮桨叶、导叶、转轮室等过流表面必须采用抗磨蚀喷涂处理工艺,形成抗磨蚀保护涂层。活动导叶易磨损位置采用喷涂处理,处理面积占总面积的30%;不小于11m2,转轮浆叶易磨损位置采用喷涂处理,处理面积占总面积的50%;不小于9m2,转轮室球面部分采用喷涂处理,处理面积不小于10 m2,喷涂厚度30~50μm。通过喷涂能够延长机组使用寿命。
(4)水轮机既要满足发电要求,又要满足空载泄流要求
常规的水电站水轮机只需满足发电要求,本电站利用灌溉水发电,既要满足发电要求,又要满足空载泄流要求,因此在水轮机设计时考虑了加大转动惯量,防止机组飞逸措施。
(5)采用室内变电站,安全可靠性高,节约占地面积,节约工程投资
本电站35kV侧设备选择采用室内开关柜方案,其优点是减小变电站占地面积,施工安装比较方便,对于投运后的的运行比较方便且维护量小。
Copyright © 2018-2022 内蒙古自治区工程咨询协会 Inc.All rights reserved 蒙ICP备16002394号-1
地址:内蒙古呼和浩特市赛罕区鄂尔多斯东街内蒙古电力勘测设计院西楼5楼西区| 邮编:010010
联系电话:0471-6659188 传真:0471-6659188
电子邮件:ngczxxh@163.com